環 境
未来をつくる道具が、
未来を汚してはならない。
私たちの製品は、表現を通じて未来を
創造するためにある。
だからこそ、その製品や企業活動が
未来に負荷を与えてはならないと思います。
豊かな自然環境なしに、豊かな表現はない。
私たちは、次世代の文化を育む
「表現革新カンパニー」としての責任を胸に、
環境保全と企業活動の調和に取り組んでまいります。
活動方針
三菱鉛筆グループは、事業活動におけるサプライチェーン全体での環境負荷低減に取り組みます。
関連する環境法規制を遵守し、社会的要請に応えるとともにその実施体制・運用方法の継続的改善に努めます。
三菱鉛筆の環境重要課題
気候変動
地球温暖化にともない、気候変動への対応が国際社会の重要な課題となっています。
2015年に採択されたパリ協定においても、温室効果ガス排出削減に向けた取り組みが強く求められています。
当社グループとしては、これらの国際的な課題に対する取り組みに共感し、エネルギーの効率的な利用と二酸化炭素(CO2)排出削減を推進し、気候変動の緩和に貢献します。
TCFD提言に基づいた活動、及び情報開示も進めてまいります。
TCFD提言に基づく情報開示
2030年・2050年の目標
| 2030年 | 2050年 | |
|---|---|---|
| CO2排出量 | 50%削減 | 100%削減 |
| エネルギーの効率的な利用(エネルギー使用量) | 15%削減 | 35%削減 |
| 再生可能エネルギー | 50%導入 | 100%導入 |
- 2030年
- 2050年
- CO2排出量
- 50%削減
- 100%削減
- エネルギーの効率的な利用(エネルギー使用量)
- 15%削減
- 35%削減
- 再生可能エネルギー
- 50%導入
- 100%導入
当社グループのCO2排出量を2030年に50%削減※1、2050年に100%削減を目指します。そのために、エネルギー使用量を2030年に15%削減※2、2050年に35%削減※2を目指します。
また、2030年までにグループ全体のエネルギー使用量の50%、2050年までに全てを再生可能エネルギーにします。
サプライチェーン全体のCO2排出量の削減についても推進していきます。
- ※1:2021年のCO2排出量を基準とする。
- ※2:2021年の使用エネルギー(売上高原単位)を基準とする。
CO2排出量
- -46%
- 2024年のCO2排出量は13,828トンでした。計画的に再生可能エネルギー由来の電力に切り替えており、2021年に比べて46%減少しています。 今後も、省エネ活動、再生可能エネルギー比率の向上により、排出削減を推進していきます。
-
※Scopeについて
- Scope1:事業者自らによる温室効果ガスの直接排出(燃料の燃焼、工業プロセス)
- Scope2:他社から供給された電気・熱・蒸気の使⽤に伴う間接排出
※CO2排出係数について
- 電力: 日本国内は、環境省・経済産業省公表「電気事業者別排出係数一覧」に基づき各拠点が契約する電力小売事業者の調整後排出係数を使用。
海外及び日本国内一部拠点は、IEAの国別排出係数を使用。
PPA(Power purchase agreement)による電力については、排出係数をゼロとする。 - 燃料: 日本国内・海外ともに、環境省・経済産業省公表の燃料別排出係数を使用。
- CO2排出量推移

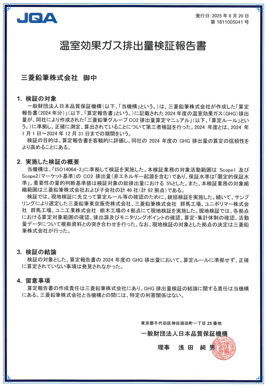
当社グループは、データの信頼性向上を目的として、CO2排出量データの第三者検証を受けています。
2024年のCO2排出量データ(Scope1,2)に不備が無いことが認められ、温室効果ガス排出量検証報告書を取得しました。

エネルギー
- -40%
- 2024年のエネルギー使用量は405TJでした。
連結売上高原単位では、売上高が増加した効果もあり、2021年に比べて40%減少しています。
今後も省エネ活動によるエネルギー使用量の削減を推進していきます。※TJ…テラジュール
- エネルギー使用量推移
-
使用エネルギー構成(2024年)
| 2021年 | 2022年 | 2023年 | 2024年 | |
|---|---|---|---|---|
| 電力 (MWh) | 42,600 | 40,521 | 39,158 | 41,855 |
| A重油 (kL) | 362 | 266 | 152 | 146 |
| LPG (トン) | 360 | 380 | 351 | 366 |
| 都市ガス (千Nm3) | 4 | 4 | 3 | 4 |
| 灯油 (kL) | 35 | 24 | 3 | 11 |
| 軽油 (kL) | 280 | 217 | 202 | 257 |
| ガソリン (kL) | 124 | 114 | 244 | 357 |
- 2021年
- 2022年
- 2023年
- 2024年
- 電力 (MWh)
- 42,600
- 40,521
- 39,158
- 41,855
- A重油 (kL)
- 362
- 266
- 152
- 146
- LPG (トン)
- 360
- 380
- 351
- 366
- 都市ガス (千Nm3)
- 4
- 4
- 3
- 4
- 灯油 (kL)
- 35
- 24
- 3
- 11
- 軽油 (kL)
- 280
- 217
- 202
- 257
- ガソリン (kL)
- 124
- 114
- 244
- 327
再生可能エネルギー導入
- 39%
- 当社グループでは、各製造拠点の電力を順次再生可能エネルギー由来の電力に切り替えています。
また、2022年10月には、群馬工場の屋根に約430kWの発電能力を持つ太陽光パネルを設置しました。
これらにより、2024年は年間で18,437MWhの電力を再生可能エネルギー由来の電力に置き換え、8,063トンのCO2排出量を削減しました。
全使用エネルギーに占める再生可能エネルギーの導入率は、約39%となっています。 - 再生可能エネルギー導入率推移

資源
これまでの資源消費型の 経済活動により 、資源の枯渇が国際社会の重要な課題となっています。
その資源の一つであるプラスチックは、筆記具の性能・品質を支えるうえで重要な資源であり、リサイクル可能という特徴を持っています。
当社としては、省資源並びにリサイクル、廃棄物削減を推進し、 資源循環型社会 の実現に貢献します。
バージンプラスチックの使用削減
リサイクルプラスチックの使用
2024年に当社が購入した製品向けのプラスチック原材料のうちリサイクルプラスチックの割合は約28%でした。引き続き、使用率の向上に取り組んでいきます。
グリーンネット商品
当社のエコロジーブランドであるグリーンネットでは、グリーン購入法適合商品※1 及びエコマーク認定商品※2を取り揃えております。
- ※1:プラスチック重量の40%以上にリサイクルプラスチックを使用した商品
- ※2:製品重量の70%以上にリサイクルプラスチックを使用した商品

主力商品であるジェットストリーム(SXN-150)は、プラスチック重量の約45%にリサイクルプラスチックを使用しているグリーンネット商品です。 その他にもグリーンネット商品を取り揃えております。
詳しくは「グリーンネット」商品一覧をご覧ください。

海洋プラスチックごみを使用したボールペン
2022年7月に発売した「ジェットストリーム海洋プラスチック」は、日本国内で回収された海洋プラスチックごみと使い捨てコンタクトレンズの空ケースからリサイクルしたプラスチックを使用した商品です。
本商品は、文具業界で初めてエコマーク商品類型No.164「海洋プラスチックごみを再生利用した製品」の認定を取得しております。
日本環境協会エコマーク事務局が主催する「エコマークアワード2022」において「ベストプロダクト賞」を受賞いたしました。

使用済みクリアファイルを使用したボールペン
2022年12月にアスクル株式会社から発売された「クリアホルダーからつくったジェットストリームボールペン」は、「アスクル資源循環プラットフォーム」事業にて日本国内で回収された使用済みクリアホルダーからリサイクルしたプラスチックを使用した商品です。
プレスリリース(使用済みクリアファイルを使用したボールペン)

プラスチックの使用量削減
『長持ちリフィル』 通常品に比べ、70%増量したリフィル
2021年12月発売の「長持ちリフィル」(黒インク)は、リフィルのチューブを薄くすることで当社通常品(SXR-80)と同じ形状で互換性を保ったまま通常品に比べインク量を約70%増量しました。
またプラスチック使用量も通常品に比べ約30%減量しており、環境にも配慮した設計となっています。

長寿命型商品の開発

インクを使い切ったボールペンなどは、リフィル(替芯)を交換することで、本体を廃棄することなく長く使用することができます。これにより、廃棄するプラスチックの量を大幅に削減することができます。
当社の筆記具販売数量における長寿命型商品の比率は48%※となっています。
非長寿命型商品の販売数量増加により、比率は昨年より微減しています。
今後も長寿命型商品の開発並びに販売を推進していきます。
- ※鉛筆・色鉛筆は除いています。
- ※長寿命型商品とはリフィル交換可能なボールペン、インク詰め替え可能なサインペン、芯の補充が可能なシャープペンシルを指しています。

- ジェットストリーム スタンダード
(SXN-150)の場合 - 新しい本体を4本使用するのに比べ、新しい本体1本とリフィルを3本使用した場合、廃棄するプラスチックの量を66%削減することができます。
パッケージのプラスチック使用削減

筆記具のパッケージ包装にもプラスチックが多く用いられてきました。当社では、パッケージに使用するプラスチックについても紙への代替や使用削減を進めています。
2021年11月発売の「長持ちリフィル」(写真上段左)、2022年11月リニューアルの「ジェットストリーム多色多機能用リフィル」(写真上段右)、2023年2月発売の「シャープ替芯 uni詰替用」(写真下段左)、2024年3月発売の「シャープ替芯 uni詰替用S」(写真下段中)の各商品パッケージには、紙製パッケージを採用しております。
海外で発売している商品のパッケージ(写真下段右)についても、紙製パッケージへの切り替えを進めています。
廃棄物の削減
2024年の排出物(一般廃棄物、産業廃棄物、有価物)総量は約2,200トンでした。廃プラスチック類(35%)、紙類(15%)、おがくず(8%)などがあります。
廃プラスチック類については、社内リサイクルにより廃棄物量の削減を行うほか、分別の徹底ならびにマテリアルリサイクル※1 比率の向上を推進しております。廃プラスチック類のマテリアルリサイクル率は、2021年の9%から2024年の30%に増加しています。
紙類のほとんどは、マテリアルリサイクルされています。鉛筆生産の際に発生するおがくずのほとんどは、堆肥の材料として有効に利用されています。リサイクル率(サーマルリカバリー※2を含む)は、約94%となっています。
- ※1 マテリアルリサイクル:廃棄物を破砕溶融などの処理を行った後に新たな製品の原料として再利用すること。
- ※2 サーマルリカバリー:廃棄物を焼却する際に生じるエネルギーを回収し、発電などに利用すること。
- 排出物データの対象範囲は、下記の国内拠点を対象としています。
- 三菱鉛筆株式会社(本社、群馬工場、横浜事業所、山形工場)
- 山形三菱鉛筆精工株式会社、ユニポリマー株式会社、株式会社ユニ
使用済み製品の回収・リサイクル
水平リサイクル
使用済み※ のプラスチック製ペンから再びペンを作る「Pen to Pen 水平リサイクル」プロジェクトに取り組んでいます。本プロジェクトを通じて回収した使用済みのプラスチック
製ペンを原材料とするペンの製造、ならびにこれによるCO2排出量削減に取り組んでいます。
※本プロジェクトは環境省「令和4年度二酸化炭素排出抑制対策事業費等補助金脱炭素社会を支えるプラスチック等資源循環システム構築実証事業」の一つです。
※本プロジェクトでは、主として替芯の交換に適さなくなったペンや、使用されなくなったペンを「使用済みペン」として回収いたします。

環境汚染
当社では、製品及び製造工程で使用する化学物質による健康被害や環境汚染の防止、並びに水資源の保全を目的として、化学物質の排出管理
及び取水量の削減に取り組んでいます。
化学物質の排出管理
当社では、専門機関である化学物質委員会を設置し、製品及び製造過程で使用する化学物質情報をデータベース化し、的確に管理しています。これにより、化学物質に関する法令・規制を確実に遵守していきます。
また、拠点ごとに生産における化学物質の使用状況を把握・管理しており、PRTR(化学物質排出移動量届出制度)対象物質の定期報告を行っているほか、VOC(揮発性有機化合物)についても排出量削減を推進してまいります。
排水の水質管理についても、法令・条例に従い、適切に管理しています。
取水量の削減
2024年の取水量は約220千m³でした。
これは、近年で最も取水量の多かった2021年に比べて約22%減少しています。
本社ビルには、雨水をトイレ等の排水として利用するシステムを導入しており、2024年は本社ビルの取水量の約11%(800m³)を雨水で賄っています。
今後も、生産工程改善や使用量の効率化の取り組みにより、使用量削減を推進していきます。
- ※取水量についても、今年から対象範囲を当社グループ国内海外全拠点に変更しました。
生物多様性
違法な伐採などによる森林破壊が急速に進行し、動植物など生態系への悪影響や、集中豪雨による洪水、土砂崩れなどの災害が近年多発しており、
国際社会の重要な課題となっています。
当社は、生物多様性及び生態系の保護に貢献するために、鉛筆に使用する木材を森林認証材にするなどの対応を行っていきます。
鉛筆に使用する木材の森林認証取得
鉛筆製品に使用する木材については、2024年より100%森林認証材(PEFCなど)としています。
加えて加工流通工程については、当社Hi-uniで2022年12月にPEFC認証を取得しています。(PEFC ST 2002:2020)
今後も、森林認証材の調達の継続、ならびに加工流通工程の認証範囲の拡大を実施していきます。
- ※PEFC(Programme for the Endorsement of Forest Certification;PEFC森林認証プログラム)

- 補足事項
- 対象期間について:
特に明記の無いものは、2024年1月~12月の情報です。必要に応じて過去数年の推移データや2025年の情報を掲載しています。
対象範囲について:
特に明記の無いものは、当社グループ国内海外全拠点を対象としています。
2024年4月にC. Josef Lamy GmbHを連結子会社化しましたが、環境情報の集約が完了していないため、2024年の当社グループの算定結果には含まれておりません。
更新日:2025年8月21日
- 三菱鉛筆公式SNSアカウント
-
X (旧Twitter)

-
-
YouTube